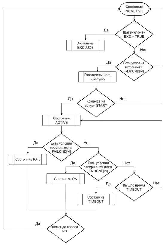
5.2.3.5.6.1. Алгоритм

Алгоритм позволяет:
осуществлять управление шаговой программой, состоящей из последовательно соединенных алгоритмов STEP;
проверять условия выполнения шага и в зависимости от их наличия, осуществлять переход на следующий шаг либо другие действия;
выполнять обход шага при наличии соответствующих условий;
осуществлять ветвление шаговой программы, в зависимости от условий завершения шага;
выполнять отсчет времени ожидания условий завершения шага, и при его достижении выполнять останов шага по таймауту.
Блок-схема работы

