5.2.3.2.4.1. Алгоритм

Алгоритм выполняет следующие задачи:
ввод имитационного значения дискретного датчика;
оценка качества входного сигнала;
инвертирование входного сигнала;
фильтрация сигнала (защита от дребезга).
Режимы работы:
штатный режим;
режим подмены.
Штатный режим

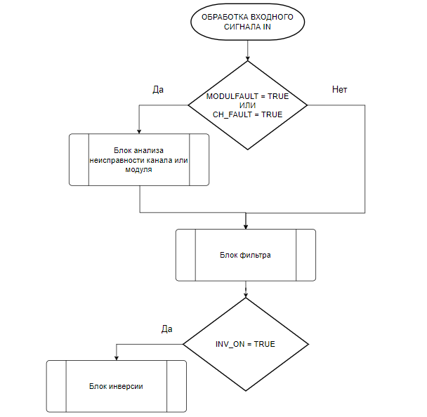
Блок анализа неисправности канала или модуля
При неисправности канала или модуля качество выходного сигнала выставляется MODULFAULT, значение входного сигнала при этом не изменяется.
Блок фильтра
Блок инверсии
В штатном режиме работы значение входного сигнала сначала проходит через блок инверсии, где при включенной функции инвертирования значение меняется на противоположное входному значению и выдается на значение выхода OUT.
Режим подмены
Для перевода алгоритма в режим подмены необходимо на входе MAN_ON установить значение TRUE. При этом на выход алгоритма транслируется значение MAN_VALUE, и качество выходного сигнала устанавливается в значение REPLACE.

При переходе в режим подмены имитационное значение MAN_VALUE приравнивается к значению выходного сигнала VALUE для обеспечения безударности.
|
