4.1.4.4.3. OPC AE Сервер

Основные функции:
генерация уведомлений о событиях по заданным условиям и передача сгенерированных уведомлений подключенным клиентам;
прием информации о квитировании уведомлений о событиях от одного из клиентов и передача этой информации другим клиентам.
Работая в составе Astra.Server, модуль реализует серверную часть спецификации OPC AE.
В составе Astra.Server может присутствовать только один модуль OPC AE Server.
|
Ядро получает от коммуникационного модуля уведомление об изменении состояния объекта и передает полученное уведомление модулю OPC AE Server, если у модуля есть подписка на пришедшее уведомление. Модуль OPC AE Server генерирует событие по пришедшему уведомлению, которое удовлетворяет условию генерации события. Генерация производится по типам условий. Источниками данных для генерации события являются сигналы Astra.Server. Клиент получает уведомление о сгенерированном событии от модуля OPC AE Server, в соответствии со спецификацией ОРС АЕ.

Модуль ОРС АЕ Server посылает уведомления клиенту, если:
наступило новое событие, на которое подписан клиент;
поступил запрос обновления списка активных условий от клиента. Уведомления о событиях придут клиенту с пометкой, что уведомления обновленные, а не оригинальные.
При старте модуля происходит инициализация модуля. Инициализация включает в себя:
чтение конфигурационных данных модуля;
подписка у ядра на получение уведомлений об изменениях сигналов;
проверка корректности настройки адресов для сигналов и постановка их на обслуживание.
После инициализации модуль ожидает подключения клиента.
Модуль позволяет клиенту делить уведомления по категориям (Discrete, Enumeration, Dynamic, Level, VSLevel, Deviation), но области источника не различает. Другими словами, модуль не позволяет клиенту различать дерево сигналов источника.
Режимы работы модуля
Модуль OPC AE Server может работать в двух режимах: РАБОТА или РЕЗЕРВ. Режим работы модуля в сервере устанавливает ядро. Режим работы модуля напрямую зависит от режима работы сервера. Режим работы сервера может измениться после резервных переходов.
В режиме РАБОТА модуль выполняет функции:
получает уведомления об изменении состояния объекта;
генерирует события;
передает уведомления о событии клиенту;
передает клиенту уведомление о квитировании.
Отличие режима РЕЗЕРВ от режима РАБОТА заключается в том, что модуль не передает уведомления о событиях клиенту, т.к. не происходит генерация событий.
При переходе из режима РЕЗЕРВ в режим РАБОТА модуль отправляет клиенту уведомления о событиях, пришедшие со времени работы модуля в режиме РАБОТА.
Постановка сигнала на обслуживание
Для постановки сигнала на обслуживание модулем OPC AE Server при запуске модуля выполняются следующие действия:
проверка правильности задания адреса сигнала;
проверка разрешений алармов для типа объекта;
проверка наличия подусловий и разрешений подусловий.
Генерация события
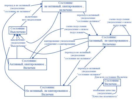
На рисунке ниже представлен алгоритм перехода между состояниями условий в виде графа. Первоначальным состоянием условия при запуске модуля является состояние: неактивное условие, квитированное, включено для создания уведомлений.
Переход условия в состояние активное происходит при получении модулем уведомления о событии. При этом происходит проверка выполнения, какого либо из подусловий. Определив, какое из подусловий выполняется, модуль генерирует событие и посылает уведомление о событии клиенту.
Переход условия в состояние включено происходит при изменении в файле конфигурации значения атрибута Enabled для тега EventCondition.
Переход условия в состояние квитированное происходит при подтверждении прочтения уведомления о событии клиентом.

Для модуля OPC AE Server источниками данных являются сигналы Astra.Server. С каждым источником данных может быть связано несколько подусловий. При выполнении любого подусловия OPC AE клиент получает уведомление о событии.
Модуль OPC AE Server реализует генерацию событий по следующим типам условий:
перечисления;
дискретные;
динамические;
события по уровню;
события по произвольному количеству уровней;
предельное отклонение.
Перечисления
События по перечислению генерируются в соответствии с идентификатором события, получаемым от стороннего источника данных (под сторонним источником подразумеваются любые источники данных сервера, которые реализованы вне модуля событий – любые коммуникационные модули, модуль вычислений и т.п.). Идентификатор содержит код подусловия, которое активируется и по которому формируется событие. Применяются при работе с численными типами объектов: uint1, int1, uint2, int2, uint4, int4, uint8, int8, float, double.
Дискретные
События по дискретным параметрам содержат два независимых подусловия: On и Off. Для параметра они могут быть настроены, а могут отсутствовать. Подусловия активируются при соответствующем изменении значения параметра. Применяются при работе с типами объектов bool.
Динамические
События по динамическим условиям, созданным пользователем. Подусловия активируются при соответствующем изменении значения параметра. Возможность настраивать события для динамических сигналов сервера. Например, для сигналов, характеризующих состояние резервирования. Применяются при работе с типами объектов string.
Модуль OPC AE Server имеет возможность указать источники данных для генерации событий со стороны OPC DA клиента. Такими источниками выступают строковые сигналы типа string. В настройках модуля следует связать сигнал с типом условия, по которому будут генерироваться события.
Чтобы сгенерировать динамические алармы в тип данных string (строковый параметр) следует внести запись в значение XML конструкции вида:
"<Subcondition Type='Dynamic' Message='. Пользовательское сообщение ' Severity='11' Enabled='1' SoundEnabled='1' Sound='Alarm.wav' />"
|
События по произвольному количеству уровней
События по уровням, созданным пользователем. Пользователь может задать произвольное количество подусловий. Подусловия активируются при соответствующем изменении значения параметра.
Чтобы указать пределы, используются типы подусловий - Above, Below и Normal:
Above - подусловие, которое выполняется, если значение параметра больше или равно указанного значения;
Below - подусловие, которое выполняется, если значение параметра меньше или равно указанного значения;
Normal - подусловие, которое выполняется, если не активно ни одно из подусловий типов Above, Below.
Каждое такое подусловие должно иметь уникальное имя в рамках условия. Имя подусловия задается произвольно пользователем в атрибуте Name элемента Subcondition. Ниже показаны примеры уникальных имен подусловий:
UpperEmergency - уровень выше аварийного;
UpperLimit - уровень выше предельного;
UpperNormative - уровень выше нормативного;
Normal - уровень в норме;
LowerLimit - уровень ниже предельного;
LowerEmergency - уровень ниже аварийного.
Применяются при работе с численными типами объектов: uint1, int1, uint2, int2, uint4, int4, uint8, int8, float, double.
Предельное отклонение
События с предельным отклонением содержат два независимых подусловия: Up и Down. Подусловия активируются при соответствующем изменении значения параметра. Применяются при работе с численными типами объектов: uint1, int1, uint2, int2, uint4, int4, uint8, int8, float, double.
Атрибуты уведомлений
Модуль OPC AE Server предоставляет клиентам возможность просматривать уведомления с дополнительной информацией. Дополнительная информация представляет собой атрибуты сообщения.
Отправленные модулем уведомления для клиента включают следующие атрибуты:
Source – источник события – полное имя тега, от которого произошло событие;
Time – время, когда сгенерировано уведомление о событии;
EventCategory – категория события – коды категорий событий:
0 – Discrete;
1 – Enumeration;
2 – Dynamic;
3 – Level;
4 – Deviation.
Type – тип события – существуют следующие типы событий:
Discrete;
Enumeration;
Dynamic;
Level;
Deviation.
Severity – приоритет – важность данного события;
Message – сообщение – текст, который описывает событие.
Дополнительные атрибуты, которые отображаются в ОРС АЕ клиенте:
ConditionName – имя условия генерации события;
SubConditionName – имя подусловия генерации события;
ChangeMask – маска изменений – признак показывает, какие условия изменились, чтобы вызвать сервер для отправки уведомления о событии;
NewState – индикатор нового состояния условия показывает новые значения свойств условий: разрешений, активности, квитирования;
ConditionQuality – качество условия показывает качество основных элементов данных, на которых это условие основывается;
AckRequired – требование квитирования – флаг, определяющий требуется ли квитирование от клиента уведомления о событии;
ActiveTime – время перехода состояния события в активное (время, когда произошло событие);
Cookie – текстовая информация о событии, хранящаяся в сервере. Информация является недоступным для клиента;
ActorID – идентификатор ОРС клиента, который квитирует событие.
Рассылка уведомлений о квитировании
Модуль получает уведомление о квитировании события от клиента и отправляет его остальным клиентам, подписанным на это событие.

Уведомления о квитировании события содержат следующую информацию:
имя пользователя;
дата и время квитирования события;
примечания пользователя.
Блокирование и подавление
Модуль OPC AE Server предоставляет клиентам возможности блокирования и подавления источников или объектов.
При блокировании источника или объекта модуль OPC AE Server:
прекращает генерацию событий данного источника или объекта;
прекращает сохранение в историю событий данного источника или объекта;
прекращает уведомление клиентов о событиях данного источника или объекта.
Блокирование источников или объектов выполняется бессрочно, пока блокировка не будет отменена клиентом.
При подавлении источника или объекта модуль OPC AE Server:
продолжает генерацию событий данного источника или объекта;
продолжает сохранение в историю сгенерированных событий данного источника или объекта;
прекращает уведомление клиентов о событиях данного источника или объекта.
Подавление источника или объекта возможно на любой период времени или бессрочно, пока подавление не будет отменено клиентом.
