5.5.2.1.5.8. Преобразование выходного сигнала
Данная функция преобразует результат вычислений в сигнал, совместимый с таким адресатом выхода, как модуль выхода или иной другой функциональный блок.
Для разных видов функциональных блоков реализуются разные виды преобразования выходного сигнала. Существуют также как единые для всех регуляторов виды преобразования выходного сигнала, так и характерные отдельным функциональным блокам. Выбор способа преобразования выходного сигнала осуществляется с помощью конфигурационного параметра CONFIG.OUTPUT.SIGN_CONVERS или CONFIG.BASIC.OUT_SIGN_CONVERS (зависит от блока) типа ENUM_OUT_CONVERS в среде Astra.IDE.
Выход без преобразования
Значение «LINEAR» (Нет преобразования) выбирается в том случае, когда вывод данных осуществляется через задание данных другим функциональным блокам или через терминальное соединение с другими функциональными блоками.
Переменная управляющего выхода MV, генерируемая выходом OUT, может использоваться для задания данных также как и переменная процесса PV, генерируемая выходом OUT индикатора входа PVI или индикатора входа с сигнализацией по отклонению PVI_DV. Переменная управляющего выхода MV и переменная процесса PV представляют собой выходные сигналы, не подвергаемые преобразованию, данные которых измеряются в физических единицах.
Аналоговый выход
Значение «ANALOG» (Аналоговый выход) выбирается в том случае, когда вывод данных осуществляется через канал модуля аналогового вывода. Когда выбирается «ANALOG», происходит преобразование шкалы управляемой переменной, применяя MSH, MSL, OOH и OOL, в значение выходного аналогового сигнала (мА или В).
Формула преобразования значения:
OUT = (MV - MSL) × (OOH - OOL) / (MSH - MSL) + OOL,
где OUT – выходной сигнал, (мА или В);
MV - управляемая переменная, физические единицы;
MSH – верхний предел шкалы MV, физические единицы;
MSL – нижний предел шкалы MV, физические единицы;
OOH – верхний предел шкалы выходного сигнала, (мА или В)
OOL – нижний предел шкалы выходного сигнала, (мА или В)
|
Направление аналогового выходного сигнала
Модуль аналогового выхода генерирует 4...20 мА при диапазоне MSL...MSH значений управляющего выхода (MV). Однако, эти сигналы могут генерироваться и в противоположном направлении, например 20...4 мА, поменяв местами значения между OOH и OOL. На следующем рисунке представлено соотношение между управляющим выходом (MV) и выходным током. Реверсивный выход изображен пунктирной линией.

Плотное закрытие и полное открытие
Плотное закрытие рабочего клапана обеспечивается путем снижения выходного аналогового сигнала (мА или В) до уровня ниже OOL, а полное открытие – путем увеличения выходного аналогового сигнала (мА или В) выше OOH. Все регуляторные функциональные блоки с регулируемым управляющим выходом (MV) и ручным режимом управления (MAN) поддерживают функцию плотного закрытия и функцию полного открытия.
Разрешение и запрет данной функции осуществляется в среде Astra.IDE с помощью конфигурационного параметра CONFIG.BASIC.FULLOP_TGHTSH.
Задание значений уставок полного открытия (Mf) и плотного закрытия (Ms) осуществляется в среде Astra.IDE с помощью конфигурационных параметров CONFIG.BASIC.FULL_OP_VAL и CONFIG.BASIC.TGHT_SH_VAL соответственно в единицах управляющего выхода (MV) для расчета фактического выходного значения.
Рисунок ниже иллюстрирует взаимосвязь между регулируемым управляющим выходом (MV) и фактическим выходным значением..

Далее фактическое выходное значение в единицах управляющего выхода (MV) преобразуется в выходной аналоговый сигнал (мА или В).
Преобразование в широтно-импульсный выходной сигнал
Значение «PW» (Выход длительности импульса) выбирается для получения широтно-импульсного сигнала при изменении значения управляющего выхода (∆MV). Степень раскрытия клапана с электроприводом может изменяться данным широтно-импульсным сигналом, поступающим из модуля дискретного выхода при соответствии двух дискретных выходов (UP, DOWN) знаку управляющей переменной (∆MV).
Кроме того, отображаемая величина управляющего выхода (MV), преобразуемая в широтно-импульсный выходной сигнал, и действие выхода при увеличении или уменьшении величины управляющего выхода различны в зависимости от наличия входного сигнала обратной связи.
В таблице ниже приведена информация о наличии в блоках регуляторного управления функции преобразования в широтно-импульсный сиггнал:
|
Тип блока регуляторного управления
|
Функция преобразования в широтно-импульсный сигнал
| |
|
с входом обратной связи
|
без входа обратной связи
| |
|
ПИД-регулятор (M_PID)
|
ДА
|
ДА
|
|
Блок установки соотношения (RATIO)
|
ДА
|
НЕТ
|
Если используется функциональный блок с широтно-импульсным выходом, но без обратной связи, обеспечивающей информацию о положении клапана, то для этого функционального блока следует задавать выходное управляющее действие скоростного типа. Если в этом случае для функционального блока задано управляющее действие позиционного типа, то выходной сигнал будет заблокирован. Тип выходного действия задается в среде Astra.IDE с помощью конфигурационного параметра CONFIG.OUTPUT.CONTR_OUT_TYPE типа ENUM_OUT_TYPE.
Если широтно-импульсный выход определен как выход скоростного типа, то в качестве выходного сигнала выводится приращение управляющего выхода (∆MV).
Если широтно-импульсный выход определен как выход позиционного типа, то в качестве выходного сигнала выводится разница между рассчитанным управляющим выходом (MV) и значением обратной связи (TIN).
|
Выражение для расчета длительности импульса выходного сигнала
Длительность импульса импульсного сигнала определяется по следующему выражению:
![]() где Tout – длительность выходного импульса, с;
Pf – ход импульса, с;
|
Ход импульса представляет собой длительность импульса, необходимую для перемещения исполнительного органа из положения полного закрытия в положение полного открытия. При автоматической работе длительность импульса выходного сигнала не может быть задана больше времени периода управления.
Значение полного хода настраивается в среде разработки Astra.IDE с помощью конфигурационного параметра CONFIG.BASIC.FULL_STROKE.
Минимальная длительность импульса выходного сигнала
Исполнительный орган может не перемещаться, если широтно-импульсный сигнал ниже заданного значения, из-за механических характеристик объекта. Чтобы предотвратить это, используется минимальная длительность импульса выходного сигнала, чтобы при длительности импульса, меньшей минимальной длительности импульса выходного сигнала, этот импульс удерживался, а затем прибавлялся к следующему до тех пор, пока длительность импульса не станет больше минимальной.
Минимальная длительность импульса используется только при автоматической работе.
|
Минимальная длительность импульса настраивается в среде разработки Astra.IDE с помощью конфигурационного параметра CONFIG.BASIC.MIN_WIDTH.
Компенсация люфта
Когда выходной сигнал меняет направление, некоторая величина компенсации добавляется к расчетному значению выходного сигнала, чтобы учесть люфт исполнительного органа.
Компенсация люфта задается в среде разработки Astra.IDE с помощью конфигурационного параметра CONFIG.BASIC.BACK_COMPENS.
Сброс длительности импульса
Если переключатель сброса длительности импульса (RSW) переводится в положение TRUE (включается) блоком логического управления или иными другими, то выводимый широтно-импульсный сигнал мгновенно сбрасывается. Переключатель сброса широтно-импульсного сигнала возвращается в положение FALSE после сброса широтно-импульсного сигнала.
При автоматической работе (AUT, CAS, RCAS) не генерируются широтно-импульсные сигналы до наступления следующего периода управления после сброса широтно-импульсного сигнала.
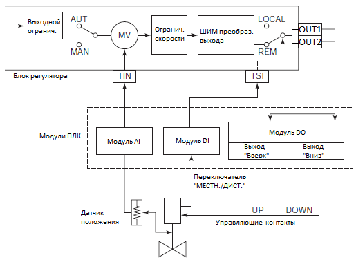
Выходные контакты
Выходными контактами являются контакты, приводящие в движение исполнительные органы, например, клапан с электроприводом. Существует два типа контактов: первый контакт и второй контакт (выходы OUT1 и OUT2 блока).
Первый контакт
Первый контакт (выход OUT1) называется контакт UP (вверх) и активизируется при положительном изменении величины управляющего выхода (∆MV). При наличии сигнала входа обратной связи, указывающего на открытие клапана, он возрастает при положении TRUE контакта UP.
Второй контакт
Второй контакт (выход OUT2) называется контакт DOWN (вниз) и активизируется при отрицательном изменении величины управляющего выхода ∆MV. При наличии сигнала входа обратной связи, указывающего на открытие клапана, он уменьшается при положении TRUE контакта DOWN.
Переключатель дистанционного/локального управления
Панель управления на месте, совместимая с широтно-импульсным выходом, может иметь кнопку включения локального управления. Для работы на месте переведите переключатель дистанционного/локального управления панели на локальное управление, чтобы прекратить поступление выходных сигналов от ПЛК, затем нажмите кнопку управления на месте. При переключении режима внешнего управления на режим внутреннего управления регулятор получает сигнал переключения дистанционного/локального управления на входе переключателя отслеживания (TSI). При включении данного входа (TRUE) включается переключатель отслеживания (TSW), а регулятор переходит в режим отслеживания (TRK).
Ниже дано описание работы при переходе с дистанционного на локальный режим управления и обратно.
Работа при переходе с дистанционного на локальный режим управления
Инициируется управление на месте.
Если предусмотрен вход обратной связи, значение сигнала обратной связи отображается в качестве значения управляющего выхода (MV). Если обратная связь не задана, в качестве управляющего выхода (MV) отображается фиксированное значение (50%).
Выдается только широтно-импульсный сигнал, вырабатываемый во время переключения режима, до завершения вывода импульсного сигнала.
Блок переходит в режим отслеживания (TRK).
Работа при переходе с локального управления на дистанционный режим управления (отличный от режима TRK)
Становится действительным расчетное значение выхода регулятора.
Если имеется вход обратной связи, расчетное значение выхода отображается как значение управляющего выхода (MV) сразу же после переключения, после чего в качестве такового отображается значение входа обратной связи.
Происходит сброс широтно-импульсного сигнала, вырабатываемого во время переключения режима.
Вход обратной связи
Вход обратной связи обменивается данными с блоком регуляторного управления, чтобы уведомить об абсолютном значении управляющего выхода (MV), например, об открытии клапана, как исполнительного устройства контура управления. Широтно-импульсный выходной сигнал обеспечивает вывод приращения управляющего выхода (∆MV). Абсолютное значение управляющего выхода (MV) неизвестно. Сигнал обратной связи от исполнительного устройства передается на отслеживающий вход (TIN) регулятора.
Наличие или отсутствие сигнала обратной связи определяет режим отображения управляющего выхода (MV) и его действие по увеличению или уменьшению выходного сигнала. Поведение широтно-импульсного выхода представлено в таблице ниже:
|
Характеристики
|
С входом обратной связи
|
Без входа обратной связи
| ||
|
Отображение MV
|
Дистанционное управление, Remote
|
Автоматический режим, AUT
|
Значение входного сигнала обратной связи
|
При выводе импульса через контакт UP: Изменяется на направление «+».
При выводе импульса через контакт DOWN: Изменяется на направление «-».
При отсутствии импульса: Фиксируется значение MV.
|
|
Ручной режим, MAN
|
Импульсный выходной сигнал: Значение, заданное вручную
При отсутствии импульса: Значение входного сигнала обратной связи
|
При выводе импульса через контакт UP: Изменяется на направление «+»
При выводе импульса через контакт DOWN: Изменяется на направление «-»
При отсутствии импульса: 50%
| ||
|
Локальное управление, Local
|
Значение входного сигнала обратной связи
|
50%
| ||
Пример управления с преобразованием в широтно-импульсный выходной сигнал с входом обратной связи

При автоматическом управлении значение входного сигнала обратной связи, которое указывает на степень открытия клапана, отображается как значение управляющего выхода (MV).
Когда значение управляющего выхода (MV) изменяется при ручном управлении, на выходе генерируется широтно-импульсный сигнал, соответствующий этому изменению. На экран выводится значение управляющего выхода (MV), заданное вручную при действии широтно-импульсного сигнала, по завершению которого на экране отображается значение входного сигнала обратной связи.
Схема распределения сигнала во времени при ручном управлении показана ниже:

Пример управления с преобразованием в широтно-импульсный выходной сигнал без входа обратной связи

Открытие клапана не отображается ввиду отсутствия обратной связи.
В автоматическом режиме работы значение управляющего выхода (MV) отображается как состояние UP/DOWN широтно-импульсного сигнала:
UP. Значение управляющего выхода (MV) увеличивается.
DOWN. Значение управляющего выхода (MV) уменьшается.
Отсутствие импульса. Значение управляющего выхода (MV) возвращается к 50 %.
Схема распределения сигнала во времени при ручном управлении:

Преобразование в коммуникационный выходной сигнал
Значение «SUBSYS» (Коммуникационный выход) выбирается когда необходимо сформировать данные, которые преобразуются в коммуникационный выходной сигнал.
Расчетное выражение для преобразования в коммуникационный выходной сигнал дано ниже.
![]() где OUT – значение выходного сигнала подсистемы;
GAIN – коэффициент усиления преобразования данных;
BIAS – смещение преобразования данных.
|
Усиление и смещение при преобразовании данных задается в среде разработки Astra.IDE с помощью конфигурационных параметров CONFIG.BASIC.DATA_GAIN и CONFIG.BASIC.DATA_BIAS соответственно.
Преобразование в коммуникационный выходной сигнал с применением полного открытия/плотного закрытия
Значение «SUBWFT» (Коммуникационный выход с применением полного открытия/плотного закрытия) выбирается когда необходимо сформировать данные, которые преобразуются в коммуникационный выходной сигнал c применением полного открытия/плотного закрытия.
Расчетное выражение для преобразования в коммуникационный выходной сигнал дано ниже.
![]() где OUT – значение выходного сигнала подсистемы;
GAIN – коэффициент усиления преобразования данных;
BIAS – смещение преобразования данных.
|
Усиление и смещение при преобразовании данных задается в среде разработки Astra.IDE с помощью конфигурационных параметров CONFIG.BASIC.DATA_GAIN и CONFIG.BASIC.DATA_BIAS соответственно.
Плотное закрытие и полное открытие
Плотное закрытие рабочего клапана обеспечивается путем снижения выходного коммуникационного сигнала до уровня ниже MSL, а полное открытие – путем увеличения выходного коммуникационного сигнала выше MSH. Все регуляторные функциональные блоки с регулируемым управляющим выходом (MV) и ручным режимом управления (MAN) поддерживают функцию плотного закрытия и функцию полного открытия.
Разрешение и запрет данной функции осуществляется в среде Astra.IDE с помощью конфигурационного параметра CONFIG.BASIC.FULLOP_TGHTSH.
Задание значений уставок полного открытия (Mf) и плотного закрытия (Ms) осуществляется в среде Astra.IDE с помощью конфигурационных параметров CONFIG.BASIC.FULL_OP_VAL и CONFIG.BASIC.TGHT_SH_VAL соответственно в единицах управляющего выхода (MV) для расчета фактического выходного значения.
Рисунок ниже иллюстрирует взаимосвязь между регулируемым управляющим выходом (MV) и фактическим выходным значением..

Далее фактическое выходное значение в единицах управляющего выхода (MV) преобразуется в выходной коммуникационный сигнал.


