4.1.2.1. Работа с резервируемой парой серверов
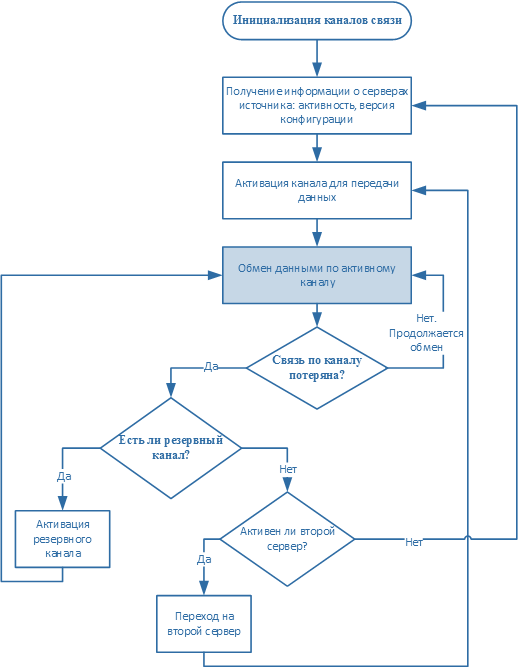
Astra.AccessPoint автоматически проводит инициализацию всех указанных каналов связи, а затем определяет активный сервер в составе источника данных.
В случае разрыва соединения Astra.AccessPoint пытается восстановить связь через резервный канал, если такой имеется.
В случае отсутствия резервных каналов в составе активного сервера, Astra.AccessPoint переключается на работу с резервным сервером.

Когда пользователь квитирует событие в подключённом к Astra.AccessPoint клиенте, Astra.AccessPoint передаёт информацию о квитировании события в источник данных, в котором оно произошло.
Если источником данных является пара серверов, работающих в режиме горячего резервирования, то информация о квитировании передаётся в оба сервера.
|
