5.5.2.1.7.1.3. Переход между режимами блока
Событие перехода с одного режима блока на другой называется переходом между режимами блока. Как правило, переходы между режимами блока инициируются следующими двумя факторами:
Команды смены режима блока.
Условия перехода между режимами блока.
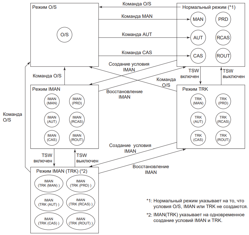
Схема перехода между режимами блока
Каждая стрелка на схеме указывает на команду смены режима блока или на условие перехода между режимами блока.
Элементы, определяемые словом "команда", например, "команда MAN", указывают на переходы, выполняемые командой смены режима блока. Остальные элементы указывают на переходы, выполняемые условием перехода между режимами блока. Например, переход к нерабочему режиму O/S выполняется командой O/S. Команда MAN, AUT или CAS выполняет переход с нерабочего режима O/S на соответствующий режим блока.

Схема переходов между основными режимами блока в нормальном режиме
Рисунок ниже иллюстрирует переходы между режимами блока для сегмента, фигурирующего на предыдущей странице на схеме переходов между режимами блока как "нормальный режим".
Переход между режимами блока показан в следующем порядке:
Уровень приоритета 0: RCAS, ROUT;
Уровень приоритета 1: MAN, AUT, CAS, PRD.
Переход от одного режима блока к другому возможен, если оба эти режима обладают одним и тем же уровнем приоритета. Например, возможен переход с режима MAN на режим CAS.

Даже при существовании "режима MAN", "режима TRK" и "режима IMAN(TRK)", фигурирующих на предыдущей Схеме перехода между режимами, переход основного режима блока с уровнем приоритета 0 или 1 происходит, как показано на рисунке выше. В этих случаях, помимо режимов блока, фигурирующих на рисунке выше, существует режим IMAN или TRK, либо оба – IMAN и TRK.
Порядок переходов между режимами блока
Переход в нормальном режиме и переход в смешанном режиме происходят в следующем порядке:
1. В автоматическом AUT режиме, являющимся нормальным режимом, при включенном переключателе отслеживания устанавливается смешанный режим, составленный из режима отслеживания TRK и автоматического AUT режима. В качестве режима блока отображается режим “AUT TRK”. Активным режимом является режим отслеживания TRK.
2. При размыкании соединения с подключенным в каскадном соединении адресатом выхода, устанавливается режим ручной инициализации IMAN. Устанавливается также смешанный режим, составленный из режима ручной инициализации IMAN, режима отслеживания TRK и автоматического режима AUT. В качестве режима блока отображается режим “AUT IMAN”. Активным режимом является режим ручной инициализации IMAN.
3. При выключении переключателя отслеживания TSW, режим отслеживания TRK перестает функционировать. Смешанный режим включает в себя только режим ручной инициализации IMAN и автоматический режим AUT. В качестве режима блока отображается режим “AUT IMAN”. Активным по-прежнему остается режим ручной инициализации IMAN.
4. При восстановлении соединения с подключенным в каскадном соединении адресатом выхода, автоматический режим (AUT) становится единственным режимом блока. В качестве режима блока отображается режим “AUT”. Автоматический режим (AUT) становится активным режимом.

Правила переходов между режимами блока
Переход между режима блока подчиняется одним и тем же правилам независимо от того, инициирован ли этот переход внешними командами смены режима, либо внутренними условиями изменения режима. Правила описаны ниже.
Переход к режиму блока с взаимоисключающей связью
При переходе к новому режиму блока, связанным взаимоисключающим отношением с текущим режимом блока, новый режим блока заменяет текущий режим блока.
Основные режимы блока, связанные взаимоисключающим отношением:
MAN, AUT CAS и PRD;
RCAS и ROUT.

При соблюдении вышеуказанного условия, когда происходит переход от одного неактивного режима в смешанном режиме к другому неактивному режиму в том же смешанном режиме, активный режим не действует. Поведение функционального блока также остается без изменений.

Переход к режиму блока с взаимодополняющей связью
При переходе к новому режиму блока, связанному взаимодополняющим отношением с текущим режимом блока, новый режим блока дополняет текущий режим блока. При этом устанавливается смешанный режим блока. При этом режим блока, обладающий высшим уровнем приоритета, становится активным режимом блока.
Отмена активного режима
Если новое условие отменяет текущий активный режим, режим блока, обладающий новым наивысшим приоритетом, становится новым активным режимом.
Промежуточный режим блока
При переходе блока из одного режима в другой временно устанавливается состояние, когда оба режима действуют одновременно. Такое состояние называется промежуточным режимом перехода.
Промежуточный режим перехода устанавливается в следующих случаях:
Переход к режиму RCAS или ROUT при сбое компьютера.
Переход с режима O/S.
Переход к режиму RCAS или ROUT при сбое компьютера
При получении команды внешнего каскада RCAS или внешнего выхода ROUT в момент сбоя компьютера BSW=ON, функциональный блок не переходит прямо на режим внешнего каскада RCAS или режим внешнего выхода ROUT, а входит сначала в промежуточный режим перехода. Далее состояние сбоя компьютера определяется в ходе периода сканирования на данном функциональном блоке, и если к этому моменту произошло восстановление работоспособности компьютера, осуществляется переход в режим внешнего каскада RCAS или режим внешнего выхода ROUT. Если состояние сбоя компьютера остается неизменным, происходит переход в режим резервирования компьютера. Промежуточный режим перехода является смешанным режимом блока до самого момента подачи команды смены режима и задания режима внешнего каскада RCAS или режима внешнего выхода ROUT.
Пример
Команда внешнего выхода ROUT при задании ручного режима PSW в качестве режима резервирования компьютера и выполнении условия сбоя компьютера:

Команда внешнего каскада (RCAS), если условие сбоя компьютера не выполняется:

